최은옥 교육부 차관, 강원대 인공지능(AI) 부트캠프 방문

최용달 기자 / 기사승인 : 2026-03-30 17:25:15
  • -
  • +
  • 인쇄
- 대학과 기업이 함께하는 지역 중심 인공지능(AI) 인재를 양성하는 강원대학교 인공지능(AI) 부트캠프 현장 방문
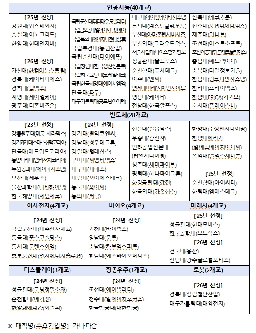
▲ 첨단산업 인재양성 부트캠프 사업 2026년 운영 대학

[코리아 이슈저널=최용달 기자] 최은옥 교육부 차관은 3월 30일 강원대학교(춘천)의 인공지능(AI) 분야 첨단산업 인재양성 부트캠프 현장을 방문한다.

이번 현장 방문에서는 반도체공동실습실 등 인공지능(AI)과 관련한 첨단분야 인재 양성 시설을 참관한다. 또한, 인공지능(AI) 분야 첨단산업 인재양성 부트캠프 우수 연구과제(프로젝트) 결과물에 대한 학생의 발표를 듣고, 인공지능(AI) 기반 고문서·점자 번역 시연 등 인공지능(AI)을 활용한 교육 현장을 살펴본다.

최은옥 교육부 차관은 “대학과 기업이 함께 인공지능(AI) 분야 인재를 양성하는 현장을 생동감 있게 경험할 수 있었다.”라고 말하며, “앞으로도 지역 산업 성장을 견인하고, 국가 경쟁력을 주도할 첨단 인재를 길러내기 위하여 적극 지원하겠다.”라고 밝힐 예정이다.

[저작권자ⓒ 코리아 이슈저널. 무단전재-재배포 금지]

  • 글자크기
  • +
  • -
  • 인쇄